学校新闻

首页 > 学校新闻 > 正文

学校新闻

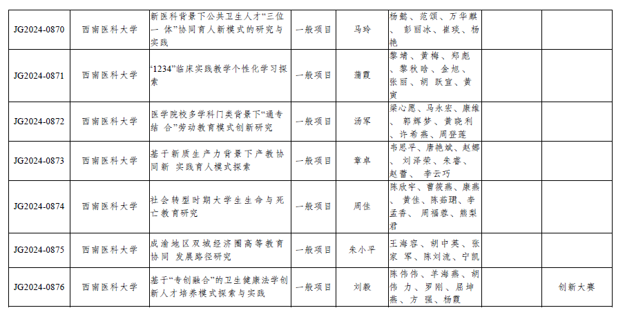
kaiyun官网24个项目获批2024-2026年四川省高等教育人才培养质量和教学改革项目

作者:文:马永宏,审核:郑小莉  发布时间:2025-03-03  来源:教务处   点击:



近日,四川省教育厅公布了2024--2026年四川省高等教育人才培养质量和教学改革项目立项名单。kaiyun官网组织申报的《人类命运共同体视域下一带一路国际医学人才培养体系构建》等24个项目获批立项,其中重点项目5项,一般项目18项,参与项目1项。

近年来,学校紧紧围绕立德树人根本任务,不断加强专业建设、课程建设,深入推进教育教学改革与研究,努力提升人才培养质量。按照四川省教育厅相关要求,学校将进一步加强条件保障、强化过程管理,不定期检查项目进展情况确保项目研究与实践工作高效推进。项目组应坚持“边研究、边改革、边实践”原则,按照项目申报要求和研究计划认真开展研究工作,及时将阶段性成果应用到人才培养工作实践中,着力提高人才培养质量,确保研究成效。





上一条:《医学虚拟现实与增强现实技术应用》获“河南省‘十四五’规划教材”与“河南省新形态教材”称号
下一条:学校召开2025年巡察工作领导小组第1次会议

学校地址:(忠山校区)泸州市忠山路3段319号

(城北校区)泸州市龙马潭区香林路1段1号

Address:(Zhongshan Campus) No. 319, Section 3, Zhongshan Road, Luzhou City.

(Chengbei Campus) No. 1, Section 1, Xianglin Road, Longmatan District, Luzhou City.

联系电话Phone:0830-3161222  传真Fax number:0830-3161222

邮编Postcode:646000

版权所有:kaiyun·开云(中国)官方网站 - 登录入口   网站备案编号: 蜀ICP备15017517号

川公网安备 51050402000138号