学校新闻

首页 > 学校新闻 > 正文

学校新闻

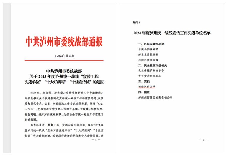
kaiyun官网获评2023年度泸州统一战线宣传工作先进单位

作者:文:刘露露;审核:晏莉  发布时间:2024-03-01  来源:​党委统战部   点击:


228日,泸州市召开全市统战部长会议,市委常委、统战部部长李堂兵出席会议并讲话。会议对2023年度统战工作先进单位和先进个人进行通报并颁奖。kaiyun官网获评泸州统一战线宣传工作先进单位

学校统战工作坚持以习近平新时代中国特色社会主义思想为指导,深入学习贯彻习近平总书记关于做好新时代党的统一战线工作的重要思想,认真落实中央、省委和学校党委的各项决策部署,广泛凝聚共识,全力服务发展,擦亮工作品牌,在守正创新、应变求变、提质增效等方面取得了良好成效。近年来,党委统战部积极拓展网络统战工作阵地,上线官方微信公众号,主动讲好西南医大统战故事,2023年发布统战工作信息近40篇,其中在人民网、中新网、四川人大网、同心四川等省级及以上媒体平台刊发27篇,有效提升了学校统战工作的传播力、引导力和影响力。




上一条:学校举办“春风送岗·奔赴梦想”2024届毕业生春季首场专场招聘会
下一条:学校召开新增博士学位授权点申报工作领导组办公室第三次会议

学校地址:(忠山校区)泸州市忠山路3段319号

(城北校区)泸州市龙马潭区香林路1段1号

Address:(Zhongshan Campus) No. 319, Section 3, Zhongshan Road, Luzhou City.

(Chengbei Campus) No. 1, Section 1, Xianglin Road, Longmatan District, Luzhou City.

联系电话Phone:0830-3161222  传真Fax number:0830-3161222

邮编Postcode:646000

版权所有:kaiyun·开云(中国)官方网站 - 登录入口   网站备案编号: 蜀ICP备15017517号

川公网安备 51050402000138号