学校新闻

首页 > 学校新闻 > 正文

学校新闻

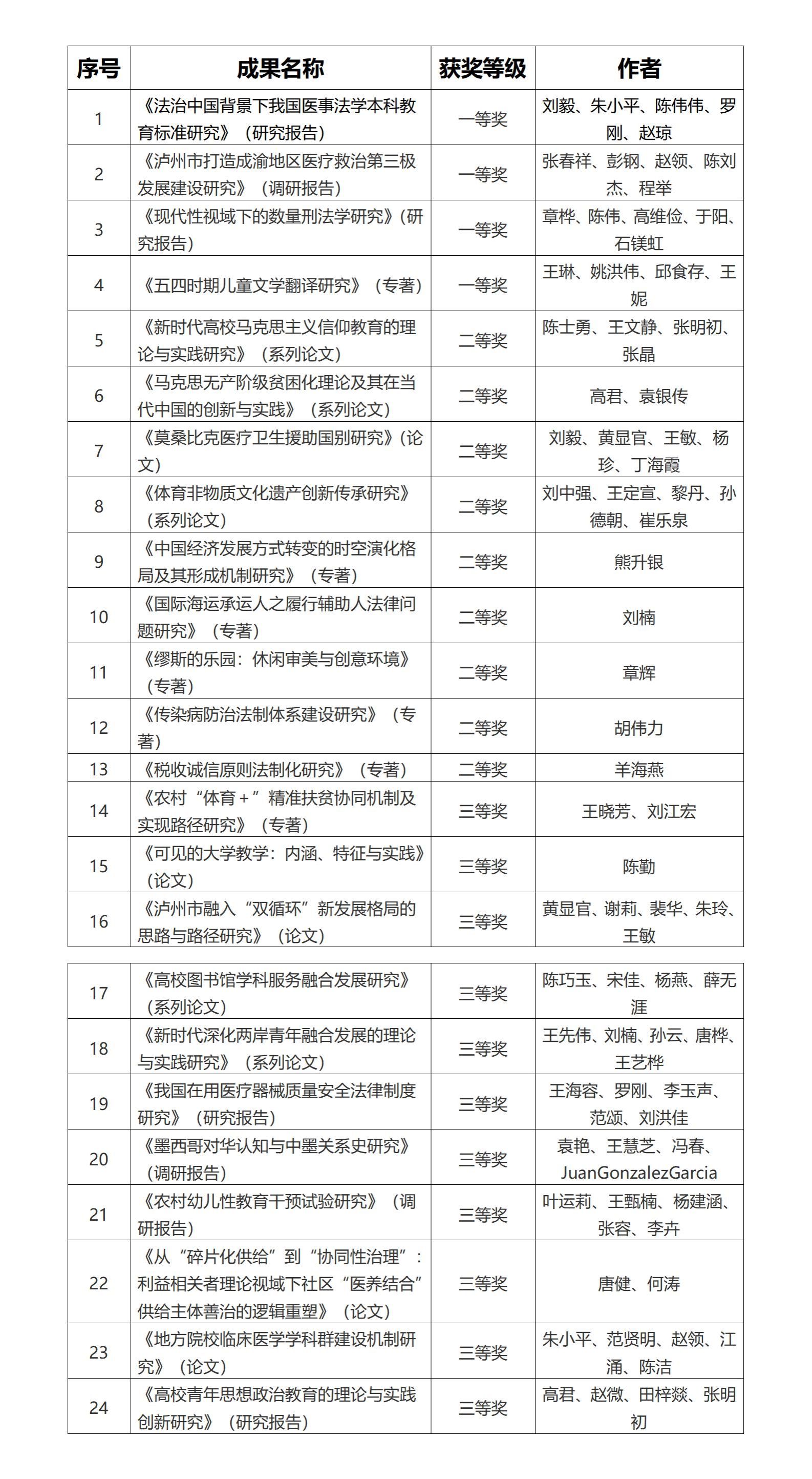
kaiyun官网24项成果喜获泸州市第十六次社会科学优秀成果奖

作者:文:代凤玲 初审:唐雁  发布时间:2023-12-28  来源:科技处   点击:

近日,泸州市第十六次社会科学优秀成果奖获奖名单揭晓,kaiyun官网共有24项参评成果获奖,其中包括一等奖4项,二等奖9项,三等奖11项。

本届评奖于5月启动,经过资格审查、初评、学科评审、专家复评、向社会公示等程序,共有100项成果获奖。kaiyun官网将以获奖者为榜样,继续坚持以习近平新时代中国特色社会主义思想为统领,聚焦哲学社会科学发展规划,紧扣国家、省、市等重大决策部署,紧盯理论前沿,积极推进理论创新,加强理论阐释和应用研究,推出更多有深度有分量的成果,为建设特色鲜明的西部高水平医科大学贡献社科智慧和力量。



上一条:kaiyun官网召开财经工作委员会会议
下一条:kaiyun官网《全光数字底座点亮教育新时代网络篇章》入选全国信息技术标准化技术委员会数字教育标准应用典型案例

学校地址:(忠山校区)泸州市忠山路3段319号

(城北校区)泸州市龙马潭区香林路1段1号

Address:(Zhongshan Campus) No. 319, Section 3, Zhongshan Road, Luzhou City.

(Chengbei Campus) No. 1, Section 1, Xianglin Road, Longmatan District, Luzhou City.

联系电话Phone:0830-3161222  传真Fax number:0830-3161222

邮编Postcode:646000

版权所有:kaiyun·开云(中国)官方网站 - 登录入口   网站备案编号: 蜀ICP备15017517号

川公网安备 51050402000138号